| |
|
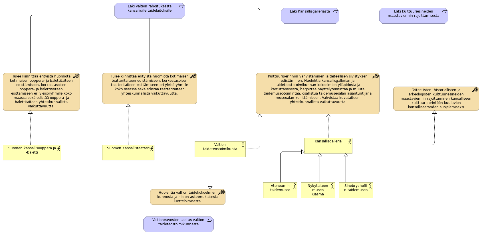
Kansallisgalleria |
Kulttuuriperinnön vahvistaminen ja taiteellisen sivistyksen edistäminen. Huolehtia kansallisgallerian ja taideteostotoimikunnan kokoelmien ylläpidosta ja kartuttamisesta, harjoittaa näyttelytoimintaa ja muuta taidemuseotoimintaa, osallistua taidemuseoalan asiantuntijana museoalan kehittämiseen. Vahvistaa kuvataiteen yhteiskunnallista vaikuttavuutta |
| |
|
Kansallisgalleria |
Taiteellisten, historiallisten ja arkeologisten kulttuuriesineiden maastaviennin rajoittaminen kansalliseen kulttuuriperintöön kuuluvien kansallisaarteiden suojelemiseksi |
| |
|
Suomen kansallisooppera ja -baletti |
Tulee kiinnittää erityistä huomiota kotimaisen ooppera- ja balettitaiteen edistämiseen, korkeatasoisen ooppera- ja balettitaiteen esittämiseen eri yleisöryhmille koko maassa sekä edistää ooppera- ja balettitaiteen yhteiskunnallista vaikuttavuutta. |
| |
|
Suomen Kansallisteatteri |
Tulee kiinnittää erityistä huomiota kotimaisen teatteritaiteen edistämiseen, korkeatasoisen teatteritaiteen esittämiseen eri yleisöryhmille koko maassa sekä edistää teatteritaiteen yhteiskunnallista vaikuttavuutta. |
| |
|
Laki Kansallisgalleriasta |
Kulttuuriperinnön vahvistaminen ja taiteellisen sivistyksen edistäminen. Huolehtia kansallisgallerian ja taideteostotoimikunnan kokoelmien ylläpidosta ja kartuttamisesta, harjoittaa näyttelytoimintaa ja muuta taidemuseotoimintaa, osallistua taidemuseoalan asiantuntijana museoalan kehittämiseen. Vahvistaa kuvataiteen yhteiskunnallista vaikuttavuutta |
| |
|
Laki valtion rahoituksesta kansallisille taidelaitoksille |
Tulee kiinnittää erityistä huomiota kotimaisen ooppera- ja balettitaiteen edistämiseen, korkeatasoisen ooppera- ja balettitaiteen esittämiseen eri yleisöryhmille koko maassa sekä edistää ooppera- ja balettitaiteen yhteiskunnallista vaikuttavuutta. |
| |
|
Laki valtion rahoituksesta kansallisille taidelaitoksille |
Tulee kiinnittää erityistä huomiota kotimaisen teatteritaiteen edistämiseen, korkeatasoisen teatteritaiteen esittämiseen eri yleisöryhmille koko maassa sekä edistää teatteritaiteen yhteiskunnallista vaikuttavuutta. |
| |
|
Laki valtion rahoituksesta kansallisille taidelaitoksille |
Kulttuuriperinnön vahvistaminen ja taiteellisen sivistyksen edistäminen. Huolehtia kansallisgallerian ja taideteostotoimikunnan kokoelmien ylläpidosta ja kartuttamisesta, harjoittaa näyttelytoimintaa ja muuta taidemuseotoimintaa, osallistua taidemuseoalan asiantuntijana museoalan kehittämiseen. Vahvistaa kuvataiteen yhteiskunnallista vaikuttavuutta |
| |
|
Laki kulttuuriesineiden maastaviennin rajoittamisesta |
Taiteellisten, historiallisten ja arkeologisten kulttuuriesineiden maastaviennin rajoittaminen kansalliseen kulttuuriperintöön kuuluvien kansallisaarteiden suojelemiseksi |
| |
|
Ateneumin taidemuseo |
Kansallisgalleria |
| |
|
Nykytaiteen museo Kiasma |
Kansallisgalleria |
| |
|
Sinebrychoffin taidemuseo |
Kansallisgalleria |
| |
|
Valtion taideteostoimikunta |
Huolehtia valtion taidekokoelmien kunnosta ja niiden asianmukaisesta luetteloimisesta. |
| |
|
Valtion taideteostoimikunta |
Kulttuuriperinnön vahvistaminen ja taiteellisen sivistyksen edistäminen. Huolehtia kansallisgallerian ja taideteostotoimikunnan kokoelmien ylläpidosta ja kartuttamisesta, harjoittaa näyttelytoimintaa ja muuta taidemuseotoimintaa, osallistua taidemuseoalan asiantuntijana museoalan kehittämiseen. Vahvistaa kuvataiteen yhteiskunnallista vaikuttavuutta |
| |
|
Valtioneuvoston asetus valtion taideteostoimikunnasta |
Huolehtia valtion taidekokoelmien kunnosta ja niiden asianmukaisesta luetteloimisesta. |