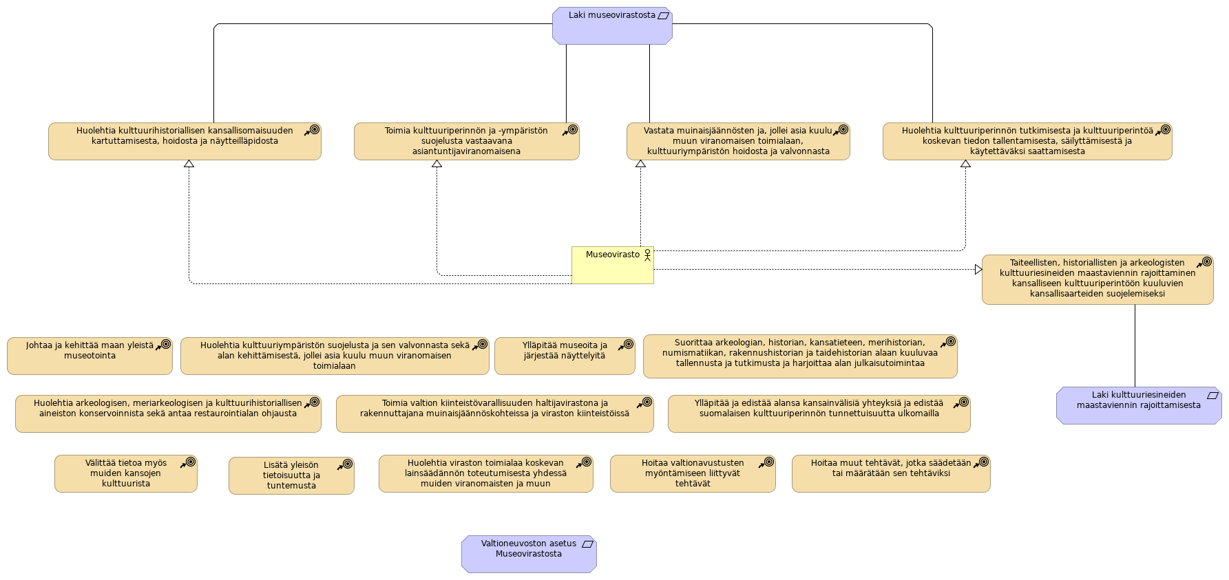
| Huolehtia kulttuurihistoriallisen kansallisomaisuuden kartuttamisesta, hoidosta ja näytteilläpidosta |
|
| Toimia kulttuuriperinnön ja -ympäristön suojelusta vastaavana asiantuntijaviranomaisena |
|
| Vastata muinaisjäännösten ja, jollei asia kuulu muun viranomaisen toimialaan, kulttuuriympäristön hoidosta ja valvonnasta |
|
| Huolehtia kulttuuriperinnön tutkimisesta ja kulttuuriperintöä koskevan tiedon tallentamisesta, säilyttämisestä ja käytettäväksi saattamisesta |
|
| Laki museovirastosta |
|
| Museovirasto |
|
| Laki kulttuuriesineiden maastaviennin rajoittamisesta |
|
| Taiteellisten, historiallisten ja arkeologisten kulttuuriesineiden maastaviennin rajoittaminen kansalliseen kulttuuriperintöön kuuluvien kansallisaarteiden suojelemiseksi |
|
| Valtioneuvoston asetus Museovirastosta |
|
| Johtaa ja kehittää maan yleistä museotointa |
|
| Huolehtia kulttuuriympäristön suojelusta ja sen valvonnasta sekä alan kehittämisestä, jollei asia kuulu muun viranomaisen toimialaan |
|
| Ylläpitää museoita ja järjestää näyttelyitä |
|
| Suorittaa arkeologian, historian, kansatieteen, merihistorian, numismatiikan, rakennushistorian ja taidehistorian alaan kuuluvaa tallennusta ja tutkimusta ja harjoittaa alan julkaisutoimintaa |
|
| Huolehtia arkeologisen, meriarkeologisen ja kulttuurihistoriallisen aineiston konservoinnista sekä antaa restaurointialan ohjausta |
|
| Toimia valtion kiinteistövarallisuuden haltijavirastona ja rakennuttajana muinaisjäännöskohteissa ja viraston kiinteistöissä |
|
| Ylläpitää ja edistää alansa kansainvälisiä yhteyksiä ja edistää suomalaisen kulttuuriperinnön tunnettuisuutta ulkomailla |
|
| Välittää tietoa myös muiden kansojen kulttuurista |
|
| Lisätä yleisön tietoisuutta ja tuntemusta kulttuuriperinnöstä |
|
| Huolehtia viraston toimialaa koskevan lainsäädännön toteutumisesta yhdessä muiden viranomaisten ja muun museolaitoksen kanssa |
|
| Hoitaa valtionavustusten myöntämiseen liittyvät tehtävät |
|
| Hoitaa muut tehtävät, jotka säädetään tai määrätään sen tehtäviksi |
|