| |
|
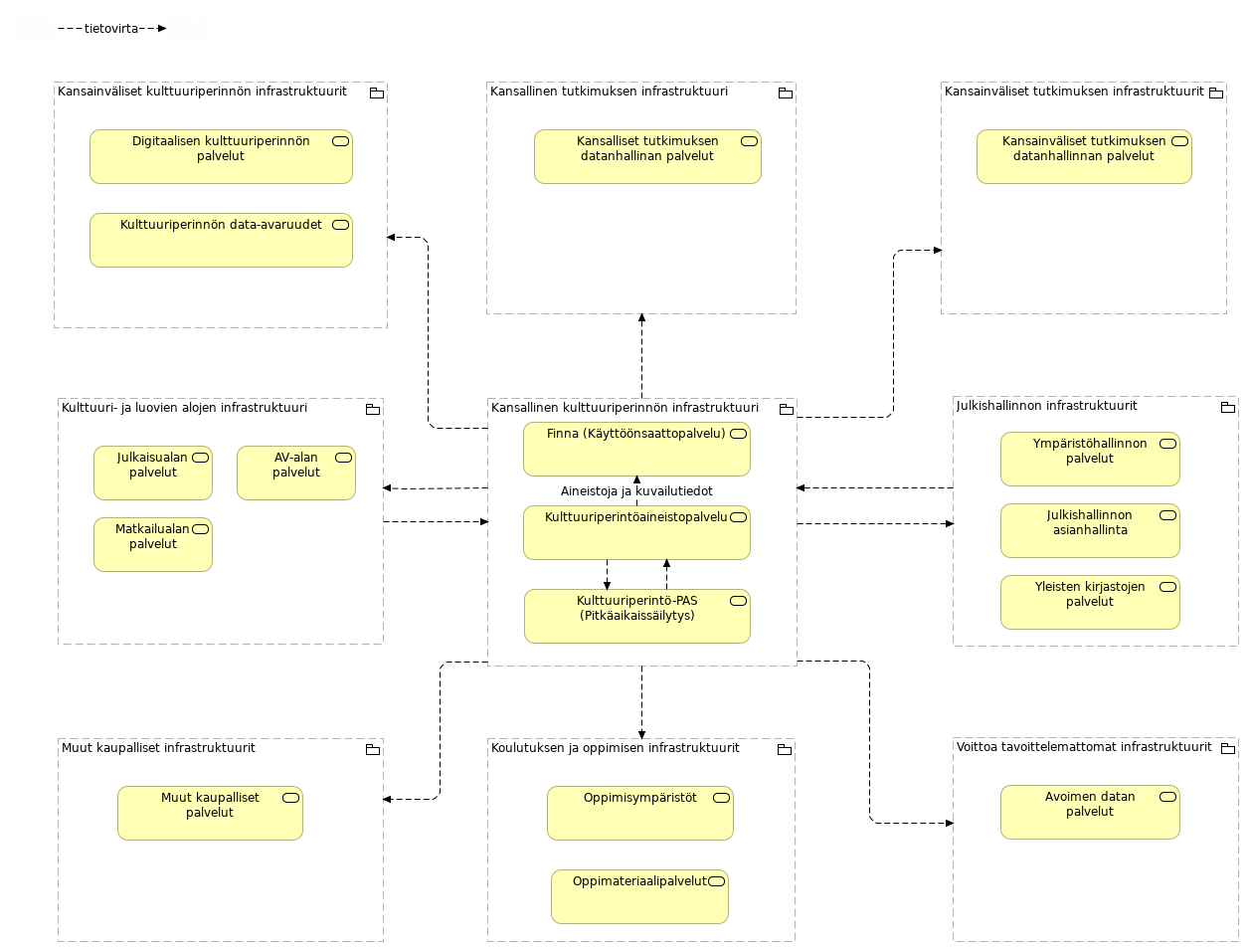
Muut kaupalliset infrastruktuurit |
Muut kaupalliset palvelut |
| |
|
Kansallinen tutkimuksen infrastruktuuri |
Kansalliset tutkimuksen datanhallinan palvelut |
| |
|
Kansallinen kulttuuriperinnön infrastruktuuri |
Finna (Käyttöönsaattopalvelu) |
| |
|
Kansallinen kulttuuriperinnön infrastruktuuri |
Kulttuuriperintöaineistopalvelu |
| |
|
Kansallinen kulttuuriperinnön infrastruktuuri |
Koulutuksen ja oppimisen infrastruktuurit |
| |
|
Kansallinen kulttuuriperinnön infrastruktuuri |
Muut kaupalliset infrastruktuurit |
| |
|
Kansallinen kulttuuriperinnön infrastruktuuri |
Kansainväliset kulttuuriperinnön infrastruktuurit |
| |
|
Kansallinen kulttuuriperinnön infrastruktuuri |
Kansallinen tutkimuksen infrastruktuuri |
| |
|
Kansallinen kulttuuriperinnön infrastruktuuri |
Kansainväliset tutkimuksen infrastruktuurit |
| |
|
Kansallinen kulttuuriperinnön infrastruktuuri |
Voittoa tavoittelemattomat infrastruktuurit |
| |
|
Kansallinen kulttuuriperinnön infrastruktuuri |
Julkishallinnon infrastruktuurit |
| |
|
Kansallinen kulttuuriperinnön infrastruktuuri |
Kulttuuri- ja luovien alojen infrastruktuuri |
| |
|
Kansallinen kulttuuriperinnön infrastruktuuri |
Kulttuuriperintö-PAS (Pitkäaikaissäilytys) |
| Aineistoja ja kuvailutiedot |
|
Kulttuuriperintöaineistopalvelu |
Finna (Käyttöönsaattopalvelu) |
| |
|
Kulttuuriperintöaineistopalvelu |
Kulttuuriperintö-PAS (Pitkäaikaissäilytys) |
| |
|
Kulttuuriperintö-PAS (Pitkäaikaissäilytys) |
Kulttuuriperintöaineistopalvelu |
| |
|
Kulttuuri- ja luovien alojen infrastruktuuri |
Kansallinen kulttuuriperinnön infrastruktuuri |
| |
|
Kulttuuri- ja luovien alojen infrastruktuuri |
Julkaisualan palvelut |
| |
|
Kulttuuri- ja luovien alojen infrastruktuuri |
AV-alan palvelut |
| |
|
Kulttuuri- ja luovien alojen infrastruktuuri |
Matkailualan palvelut |
| |
|
Kansainväliset kulttuuriperinnön infrastruktuurit |
Digitaalisen kulttuuriperinnön palvelut |
| |
|
Kansainväliset kulttuuriperinnön infrastruktuurit |
Kulttuuriperinnön data-avaruudet |
| |
|
Kansainväliset tutkimuksen infrastruktuurit |
Kansainväliset tutkimuksen datanhallinnan palvelut |
| |
|
Julkishallinnon infrastruktuurit |
Kansallinen kulttuuriperinnön infrastruktuuri |
| |
|
Julkishallinnon infrastruktuurit |
Ympäristöhallinnon palvelut |
| |
|
Julkishallinnon infrastruktuurit |
Julkishallinnon asianhallinta |
| |
|
Julkishallinnon infrastruktuurit |
Yleisten kirjastojen palvelut |
| |
|
Koulutuksen ja oppimisen infrastruktuurit |
Oppimisympäristöt |
| |
|
Koulutuksen ja oppimisen infrastruktuurit |
Oppimateriaalipalvelut |
| |
|
Voittoa tavoittelemattomat infrastruktuurit |
Avoimen datan palvelut |
| tietovirta |
|
|
|