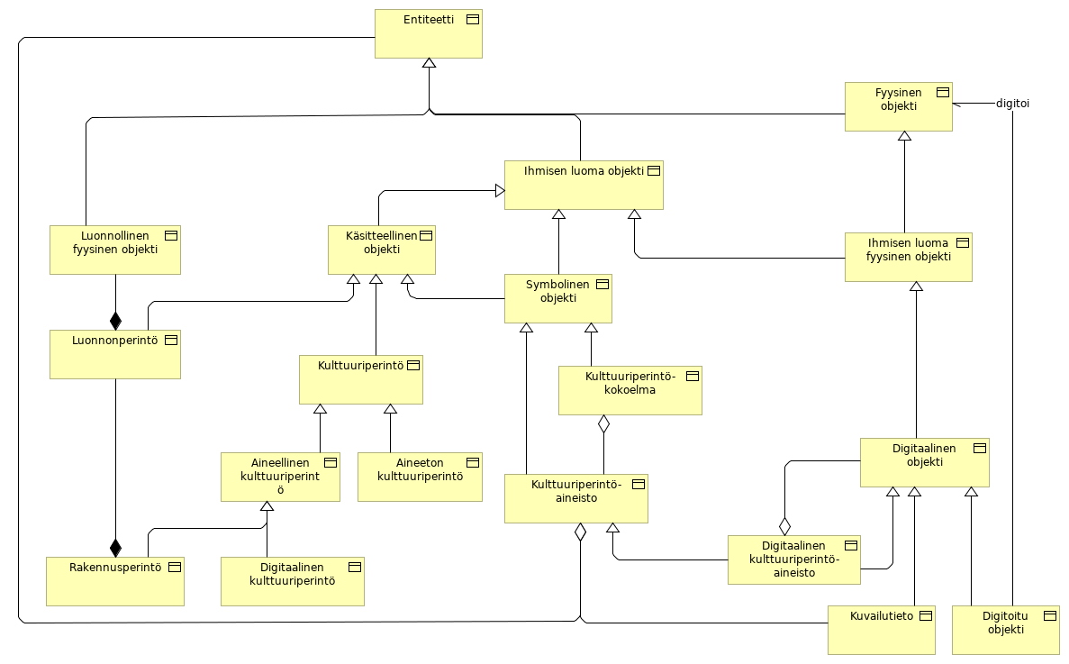
| |
|
Ihmisen luoma fyysinen objekti |
Fyysinen objekti |
| |
|
Ihmisen luoma fyysinen objekti |
Ihmisen luoma objekti |
| |
|
Ihmisen luoma objekti |
Entiteetti |
| |
|
Luonnollinen fyysinen objekti |
Entiteetti |
| |
|
Rakennusperintö |
Luonnonperintö |
| |
|
Rakennusperintö |
Aineellinen kulttuuriperintö |
| |
|
Aineeton kulttuuriperintö |
Kulttuuriperintö |
| |
|
Luonnonperintö |
Käsitteellinen objekti |
| |
|
Luonnonperintö |
Luonnollinen fyysinen objekti |
| |
|
Digitaalinen objekti |
Ihmisen luoma fyysinen objekti |
| |
|
Digitoitu objekti |
Digitaalinen objekti |
| digitoi |
|
Digitoitu objekti |
Fyysinen objekti |
| |
|
Käsitteellinen objekti |
Ihmisen luoma objekti |
| |
|
Fyysinen objekti |
Entiteetti |
| |
|
Kulttuuriperintö |
Käsitteellinen objekti |
| |
|
Kulttuuriperintö-kokoelma |
Kulttuuriperintö-aineisto |
| |
|
Kulttuuriperintö-kokoelma |
Symbolinen objekti |
| |
|
Digitaalinen kulttuuriperintö-aineisto |
Digitaalinen objekti |
| |
|
Digitaalinen kulttuuriperintö-aineisto |
Digitaalinen objekti |
| |
|
Digitaalinen kulttuuriperintö-aineisto |
Kulttuuriperintö-aineisto |
| |
|
Kulttuuriperintö-aineisto |
Kuvailutieto |
| |
|
Kulttuuriperintö-aineisto |
Entiteetti |
| |
|
Kulttuuriperintö-aineisto |
Symbolinen objekti |
| |
|
Kuvailutieto |
Digitaalinen objekti |
| |
|
Digitaalinen kulttuuriperintö |
Aineellinen kulttuuriperintö |
| |
|
Symbolinen objekti |
Käsitteellinen objekti |
| |
|
Symbolinen objekti |
Ihmisen luoma objekti |
| |
|
Aineellinen kulttuuriperintö |
Kulttuuriperintö |