| |
|
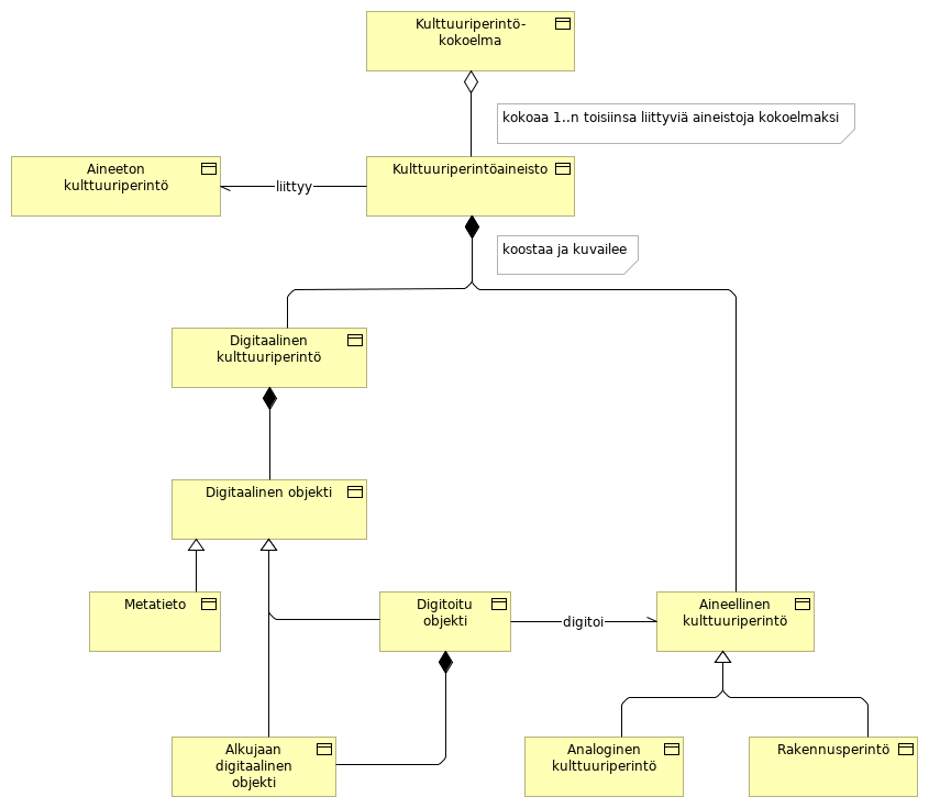
Rakennusperintö |
Aineellinen kulttuuriperintö |
| |
|
Digitaalinen kulttuuriperintö |
Digitaalinen objekti |
| |
|
Kulttuuriperintöaineisto |
Digitaalinen kulttuuriperintö |
| |
|
Kulttuuriperintöaineisto |
Aineellinen kulttuuriperintö |
| liittyy |
|
Kulttuuriperintöaineisto |
Aineeton kulttuuriperintö |
| |
|
Alkujaan digitaalinen objekti |
Digitaalinen objekti |
| |
|
Digitoitu objekti |
Digitaalinen objekti |
| |
|
Digitoitu objekti |
Alkujaan digitaalinen objekti |
| digitoi |
|
Digitoitu objekti |
Aineellinen kulttuuriperintö |
| |
|
Kulttuuriperintö-kokoelma |
Kulttuuriperintöaineisto |
| |
|
Analoginen kulttuuriperintö |
Aineellinen kulttuuriperintö |
| |
|
Metatieto |
Digitaalinen objekti |