| |
|
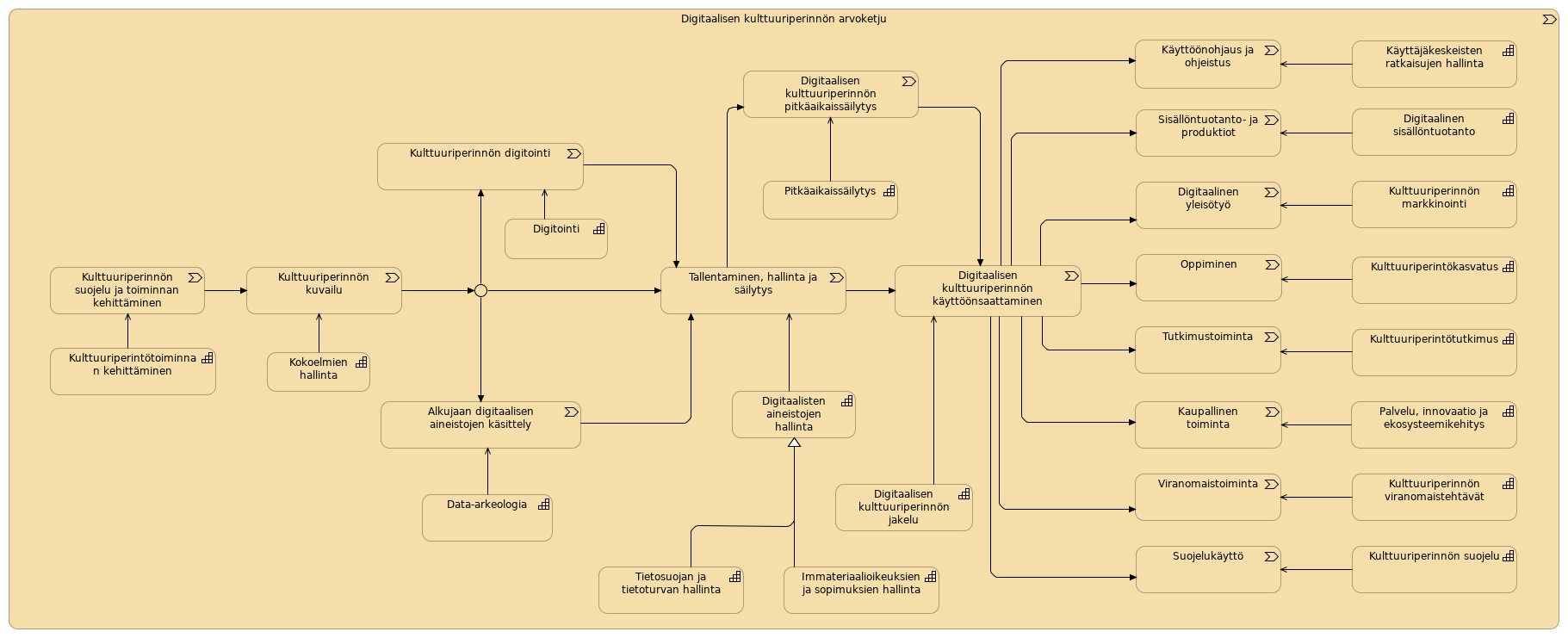
Digitaalisen kulttuuriperinnön arvoketju |
Suojelukäyttö |
| |
|
Digitaalisen kulttuuriperinnön arvoketju |
Viranomaistoiminta |
| |
|
Digitaalisen kulttuuriperinnön arvoketju |
Digitaalisen kulttuuriperinnön pitkäaikaissäilytys |
| |
|
Digitaalisen kulttuuriperinnön arvoketju |
Sisällöntuotanto- ja produktiot |
| |
|
Digitaalisen kulttuuriperinnön arvoketju |
Digitaalisen kulttuuriperinnön käyttöönsaattaminen |
| |
|
Digitaalisen kulttuuriperinnön arvoketju |
Digitaalinen yleisötyö |
| |
|
Digitaalisen kulttuuriperinnön arvoketju |
Tallentaminen, hallinta ja säilytys |
| |
|
Digitaalisen kulttuuriperinnön arvoketju |
Käyttöönohjaus ja ohjeistus |
| |
|
Digitaalisen kulttuuriperinnön arvoketju |
Kulttuuriperinnön digitointi |
| |
|
Digitaalisen kulttuuriperinnön arvoketju |
Tutkimustoiminta |
| |
|
Digitaalisen kulttuuriperinnön arvoketju |
Kaupallinen toiminta |
| |
|
Digitaalisen kulttuuriperinnön arvoketju |
Alkujaan digitaalisen aineistojen käsittely |
| |
|
Digitaalisen kulttuuriperinnön arvoketju |
Oppiminen |
| |
|
Digitaalisen kulttuuriperinnön arvoketju |
Kulttuuriperinnön kuvailu |
| |
|
Digitaalisen kulttuuriperinnön arvoketju |
Kulttuuriperinnön suojelu ja toiminnan kehittäminen |
| |
|
Digitaalisen kulttuuriperinnön jakelu |
Digitaalisen kulttuuriperinnön käyttöönsaattaminen |
| |
|
Kulttuuriperintötutkimus |
Tutkimustoiminta |
| |
|
Kulttuuriperinnön kuvailu |
Junction |
| |
|
Alkujaan digitaalisen aineistojen käsittely |
Tallentaminen, hallinta ja säilytys |
| |
|
Palvelu, innovaatio ja ekosysteemikehitys |
Kaupallinen toiminta |
| |
|
Digitointi |
Kulttuuriperinnön digitointi |
| |
|
Digitaalisten aineistojen hallinta |
Tallentaminen, hallinta ja säilytys |
| |
|
Digitaalinen sisällöntuotanto |
Sisällöntuotanto- ja produktiot |
| |
|
Kulttuuriperinnön digitointi |
Tallentaminen, hallinta ja säilytys |
| |
|
Pitkäaikaissäilytys |
Digitaalisen kulttuuriperinnön pitkäaikaissäilytys |
| |
|
Tallentaminen, hallinta ja säilytys |
Digitaalisen kulttuuriperinnön pitkäaikaissäilytys |
| |
|
Tallentaminen, hallinta ja säilytys |
Digitaalisen kulttuuriperinnön käyttöönsaattaminen |
| |
|
Kokoelmien hallinta |
Kulttuuriperinnön kuvailu |
| |
|
Kulttuuriperinnön markkinointi |
Digitaalinen yleisötyö |
| |
|
Digitaalisen kulttuuriperinnön käyttöönsaattaminen |
Suojelukäyttö |
| |
|
Digitaalisen kulttuuriperinnön käyttöönsaattaminen |
Viranomaistoiminta |
| |
|
Digitaalisen kulttuuriperinnön käyttöönsaattaminen |
Sisällöntuotanto- ja produktiot |
| |
|
Digitaalisen kulttuuriperinnön käyttöönsaattaminen |
Käyttöönohjaus ja ohjeistus |
| |
|
Digitaalisen kulttuuriperinnön käyttöönsaattaminen |
Digitaalinen yleisötyö |
| |
|
Digitaalisen kulttuuriperinnön käyttöönsaattaminen |
Kaupallinen toiminta |
| |
|
Digitaalisen kulttuuriperinnön käyttöönsaattaminen |
Tutkimustoiminta |
| |
|
Digitaalisen kulttuuriperinnön käyttöönsaattaminen |
Oppiminen |
| |
|
Käyttäjäkeskeisten ratkaisujen hallinta |
Käyttöönohjaus ja ohjeistus |
| |
|
Digitaalisen kulttuuriperinnön pitkäaikaissäilytys |
Digitaalisen kulttuuriperinnön käyttöönsaattaminen |
| |
|
Data-arkeologia |
Alkujaan digitaalisen aineistojen käsittely |
| |
|
Kulttuuriperintökasvatus |
Oppiminen |
| |
|
Kulttuuriperinnön viranomaistehtävät |
Viranomaistoiminta |
| |
|
Kulttuuriperinnön suojelu |
Suojelukäyttö |
| |
|
Tietosuojan ja tietoturvan hallinta |
Digitaalisten aineistojen hallinta |
| |
|
Immateriaalioikeuksien ja sopimuksien hallinta |
Digitaalisten aineistojen hallinta |
| |
|
Junction |
Alkujaan digitaalisen aineistojen käsittely |
| |
|
Junction |
Kulttuuriperinnön digitointi |
| |
|
Junction |
Tallentaminen, hallinta ja säilytys |
| |
|
Kulttuuriperinnön suojelu ja toiminnan kehittäminen |
Kulttuuriperinnön kuvailu |
| |
|
Kulttuuriperintötoiminnan kehittäminen |
Kulttuuriperinnön suojelu ja toiminnan kehittäminen |